荒野大镖客2线上模式奖章怎么获取(荒野大镖客2线上奖章怎么换金条)

荒野大镖客2线上模式中玩家可以完成特定任务来获得奖章,不同的奖章能够给玩家带来收益,今天小编为大家带来“电厂老司机”荒野大镖客2线上模式奖章获取攻略,希望能够帮助各位玩家。

线上奖章获取攻略
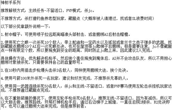
神射手系列

战斗系列
马匹/马车击杀建议在圣丹尼解锁,最好和熟人一起,避免因为jc集火而来不及吃药。
流程:在线选择地点新奥斯汀或者其他偏远地方进入游戏,然后观察圣丹尼是否有人,如若是空城,可传送到圣丹尼
使用火烧死敌人:土豪玩家可1燃烧瓶1个解锁,平民玩家使用捆绑大法一次处决。不推荐把人扛起来往火堆上扔。
在您死后杀死敌人:建议在圣丹尼屋顶和朋友一起,然后捆绑大法。接着准备好炸药,在扔出之后 让朋友击杀掉你。
在喝醉时杀死敌人:酒馆无限喝酒直到屏幕产生变化后杀jc
杀死使团队成员无法行动或使其被害的人:可以和好友一起刷,至少3人。或者武装队排队枪毙,22一组。

狩猎系列
一次炸死2只动物:推荐翡翠车站鸡舍,瓦伦丁羊圈,线下何西阿偷马车的牧场鸡舍(地点在大地之心石油厂右上)使用断网SL大法,炸药不会损耗
使用匕首杀死中型动物:猪羊鹿是中型动物,牛属于大型动物。
在行驶中的火车上杀死动物:打开地图观察火车位置,同时观察火车上是否有玩家,不推荐击杀玩家抢夺火车,这样只能是死循环,可切换战局或者沟通解决。不建议让NPC来开火车,可让好友手动在圣丹尼北沼泽铁轨附近低俗行驶
杀死100种动物:建议结合线下模式动物图鉴,通过表格或手写记录。
杀死使团队成员无法行动或将其杀害的动物:推荐动物熊和美洲狮,黑水镇左下角有2头美洲狮,在字母PLAINS的S处和其左侧附近,白天也会刷,但是建议晚上去。华莱士车站左侧黑点为固定熊点,左上角陌生人任务消灭敌人处也有一头熊。其他位置结合线下模式做参考。
生存大师系列
20种草药:参考线下模式植物图鉴,贵重品兰花类不属于草药,线上模式也不能找到,除此之外的所有草药地点跟线下模式一样,可搜索相关攻略获悉精确位置。
犯罪系列
在通缉中存活:圣丹尼屋顶处杀jc时顺便解锁。
旅行系列
从马背跳上行驶中的火车:火车上有NPC时可单人完成,无NPC时可切换战局或者和好友完成,可以在火车上跳上马背,因此反复横跳即可,但是注意不要让马被火车撞死,千万不要在平脖子车站左侧的大桥上来回蹦跶。
附注:在营地里用橡皮筋摇杆挂机对旅行数值不会增加,必须在安全区外才行。

旅行系列
从马背跳上行驶中的火车:火车上有NPC时可单人完成,无NPC时可切换战局或者和好友完成,可以在火车上跳上马背,因此反复横跳即可,但是注意不要让马被火车撞死,千万不要在平脖子车站左侧的大桥上来回蹦跶。
附注:在营地里用橡皮筋摇杆挂机对旅行数值不会增加,必须在安全区外才行。
常规系列
附注:一定要先做好人,在做坏人,变坏容易,变好难,想变好就只能是刷马大法了。
马匹系列
与您的马匹从10米高处掉落并存活:需要注意的是,翻滚距离也计算在内,所以高度不用太高,也可以给马和自己嗑药后跳下。推荐地点主线任务轨道上的生死,直线往黄点走是悬崖,从左侧相对高度低一些的位置起跳,翻滚后起身解锁,地点非唯一,而且可能平时就解锁了。
剩下的团队,自由模式,竞技系列按字面理解完成即可。
