《黑暗之魂3》全NPC支线任务指南 黑暗之魂3各个npc剧情任务

《黑暗之魂3》有很多支线任务,具体要怎么完成呢?下面小编带来玩家“Bullydozer”分享的《黑暗之魂3》全NPC支线任务指南,一起来看吧。
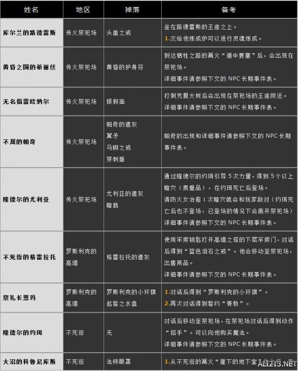
NPC一览表




更多相关资讯请关注:黑暗之魂3专题
根据流程推进的NPC支线一览
○传火祭祀场
[脱逃者霍克伍德相关]
・得到动作“全身脱力”
之后至牺牲之路为止没有新的事件
[铁匠安德烈斯相关]
・得到动作“加油”
○罗斯利克的高墙
[无名指雷欧纳尔相关]
・回到传火祭祀场,从他手中得到“开裂的赤瞳宝珠”×5
之后至不死街为止没有新的事件
[不死街的格雷拉托相关]
・得到“牢房钥匙”开门后,与他对话选择“听取请求”,得到“蓝色泪石之戒”
之后至不死街为止没有新的事件
○不死街
[隆德尔的约珥相关]
・从篝火“高墙之下”出发,与他对话,选择“收为随从”
・回到传火祭祀场,与他对话,得到动作“招手”
・通过约珥“引导力量”
・死亡2次后再次“引导力量”
※如上过程重复3次后,确认贵重品栏内有5个“暗穴”
・持有5个“暗穴”的情况下,刷新地图,约珥死亡,尤利亚出现。
从尤利亚手中得到动作“贵族的一礼”
[不死街的格雷拉托相关]
・从悬挂的尸体上拾取“洛莉塔之骨”
・将洛莉塔之骨交给格雷拉托,刷新地图后对话,得到动作“蜷缩”
・对话时选择“让他出发去行窃”
之后至冰谷伊鲁西路的分歧支线为止没有新的事件
[大沼的科鲁尼库斯相关]
・不死街的篝火“崖下的地下室”附近救出大沼的科鲁尼库斯
・在传火祭祀场和他对话后得到“咒术之火”
・刷新地图,得到动作“欢迎”
・(不确定时间)在科鲁尼库斯被囚禁的笼子附近可拾取他的防具
[投掷大箭的巨人]
・在通往牺牲之路高塔的最顶层,乘坐升降机上行
・对话选择“表示友好”,得到“幼小白枝”
之后巨人不会再攻击玩家
※方便拾取“埋葬者的遗灰”等物品
・(未验证・不确定时间)妖树(白色树木)周围的“幼小白枝”全部收集后,巨人死亡
确定有妖树的场所…不死街,幽邃圣堂,法兰城塞
[卡利姆的伊丽娜相关]
・得到“埋葬者的遗灰”
・将遗灰交给她,购买“墓地钥匙”
・前往篝火“破桥一端”附近的下水道,打开下水道内的小门,找到伊丽娜后对话选择“触碰”,得到动作“祈祷”,继续对话后选择“接受侍奉”
之后有分歧支线
→购买奇迹后进入[防火女化路线]
→交给她“幽邃的盲文圣典”或者“隆德尔的盲文圣典”,购买追加的奇迹后进入[卡利姆骑士伊贡敌对路线]
[卡塔利纳的吉库巴尔多相关]
・不死街通往牺牲之路的高塔内,吉库巴尔多会乘坐升降机登场,与他对话后乘坐升降机上到塔顶
・吉库巴尔多移动至塔中段,与他对话
・攻打広場上的炎之恶魔,吉库巴尔多会起身同玩家一起战斗
・一同打倒恶魔后,与他对话,得到“吉库的酒”,动作“干杯”,动作“睡觉”
之后至幽邃圣堂为止没有新的事件
[无名指雷欧纳尔相关]
・从炎之恶魔所在広場边的建筑物上悬挂的尸体那里拾取“青之舌”
・回到传火祭祀场与他对话,得到“升降机房间的钥匙”
・罗斯利克高墙的篝火“高墙之塔”下方的建筑物内,进入地下的升降机房间后打倒黑暗骑士,得到“赤瞳宝珠”
・回到传火祭祀场与他对话,得到动作“赞赏”
※之后的支线在幽邃圣堂的转生之母罗萨莉亚相关支线里继续
推荐在黄昏之国希丽丝的支线全部完成后,再开始罗萨莉亚的相关支线
○牺牲之路
[脱逃者霍克伍德相关]
・到达牺牲之路后回祭祀场和他对话,得到“沉重之宝石”
之后至击败法兰城塞的Boss为止没有新的事件
[阿斯特拉的安里相关]
・在篝火“道中要塞”处和阿斯特拉的安里,沉默骑士霍雷伊斯对话
之后至击败幽邃圣堂的Boss为止没有新的事件
[黄昏之国的希丽丝相关]
・到达篝火“道中要塞”后,回传火祭祀场和她对话
之后至得到法兰城塞的“追梦者的遗灰”为止没有新的事件
[维恩海姆的欧贝克相关]
・篝火“磔之森”附近,有结晶故老所在的広場前的建筑内,和欧贝克对话
智慧要求10以上(佩戴戒指暂时提升智慧至10以上也可)
・选择“希望学习魔法”,欧贝克移动至传火祭祀场
[隆德尔的尤利亚相关]
・维恩海姆的欧贝克移动至祭祀场之后,和尤利亚对话,可以得到欧贝克的相关信息
○幽邃圣堂
※幽邃圣堂Boss房前的祭坛岔路起,登上升降机,开启上面的大门后,刷新地图,以下事件才可以推进。
※不屈的帕奇相关支线触发前,不要穿过阁楼前往罗萨莉亚的卧室方向
[不屈的帕奇相关]
・乘坐Boss房前的升降机上行
・穿上卡塔利纳的铠甲和他对话后,过桥可触发事件
・穿过阁楼来到对面,与脱下盔甲的帕奇对话,选择“别装傻”,得到动作“伏地谢罪”
・再次对话,得到“生锈铜币”后,可向他购买商品
※可购买卡塔利纳一套
之后,有充足灵魂的话,可从祭祀场的侍女那里购入“塔之钥匙”(需要20000),触发被帕奇关在屋内的事件
・被帕奇关在屋内的事件后,他会移动至传火祭祀场
・和他对话选择“不原谅”,得到“生锈金币”
・刷新地图,和他对话,得到动作“帕奇式坐姿”
[卡塔利纳的吉库巴尔多相关]
・离开篝火“净身小教堂”,右转,往井的方向前进,和吉库巴尔多对话
・从不屈的帕奇手中购得卡塔利纳一套,交给井中的吉库巴尔多。得到动作“举臂欢庆”
之后至冰谷伊鲁西路为止没有新的事件
※幽邃圣堂Boss击败后
[阿斯特拉的安里相关]
・在传火祭祀场和安里对话
之后至卡萨斯地下墓地为止没有新的事件
○法兰城塞
[黄昏之国的希丽丝相关]
・得到“追梦者的遗灰”后交给祭祀场侍女
・刷新地图,与希丽丝对话后得到动作“暗月的誓约之礼”
之后至冰谷伊鲁西路为止没有新的事件
[维恩海姆的欧贝克相关]
・得到“古老卷轴”和“黄金卷轴”后交给他
[脱逃者霍克伍德相关]
・法兰城塞的Boss击败后,和他对话得到“法兰之戒”
・刷新地图,他会离开祭祀场,在祭祀场外的左侧悬崖附近可以找到“霍克伍德之盾”
之后至得到古龙之顶的“光辉龙身石”为止没有新的事件
○卡萨斯地下墓地
[阿斯特拉的安里相关]
・从篝火“深渊监视者”处前进,在卡萨斯地下墓地和安里对话,选择“不知道”(地点1)
・从篝火“卡萨斯地下墓地”处前进,再从吊桥前方往右上处攀登,与安里对话,第一次的对话选择“不知道”(地点2)
并且在目前这个阶段,第二次的对话中可以选择“不告诉安里”
※注意,如果玩家击败了卡萨斯地下墓地的Boss,安里会在两个地点留下七色石后离开(即跳过事件)
・在烟熏之湖击败和玩家敌对的沉默骑士霍雷伊斯
・回到位于卡萨斯地下墓地的地点2,对话选择“霍雷伊斯在烟熏之湖”,得到“邪眼之戒”
之后至冰谷伊鲁西路为止没有新的事件
以下为事件补充
※没有事先在地点2和安里对话,并且击败了卡萨斯地下墓地Boss的情况下,不会直接发生事件跳过
没有事先在地点2和安里对话,并且击败了卡萨斯地下墓地Boss的展开:
→在发现霍雷伊斯前和安里对话,刷新地图后跳过事件
→在发现霍雷伊斯后和安里对话,可以选择“霍雷伊斯在烟熏之湖”
[隆德尔的尤利亚相关]
・在传火祭祀场和她对话,得到阿斯特拉的安里的相关信息
○冰谷伊鲁西路
※到达篝火“街道尽头的废屋”后,不要沿楼梯下行进入伊鲁西路的地牢
[黄昏之国的希丽丝相关]
・到达篝火“伊鲁西路市街”后,调查冰谷伊鲁西路入口处大桥附近的白色印记,回应希丽丝的合作请求
・来到希丽丝的世界,打倒暗灵“流浪的克雷伊顿”
・回到祭祀场,和希丽丝对话,得到“受祝福的穿甲短剑”和“银猫之戒”
之后至击败亚诺尔隆德的Boss为止没有新的事件
[不死街的格雷拉托相关]
・到达篝火“伊鲁西路市街”后,让他出发去行窃
※关于格雷拉托的生存状况和条件,由于太过复杂因此在此不作解释
详情请参照格雷拉托的长期事件
以下为格雷拉托生还时的支线发展
・根据上文(即不死街部分的格雷拉托支线攻略)推进事件
・到达篝火“伊鲁西路市街”后,让他出发去行窃篝火
・冰谷伊鲁西路的暖炉附近见到卡塔利纳的吉库巴尔多
・让格雷拉托出发行窃后,直接把进度推进至击败烟熏之湖的Boss,有可能会使得他无法归来
(未验证)在暖炉附近见过吉库巴尔多之后,再击败烟熏之湖的Boss,格雷拉托有生还可能
・击败冰谷伊鲁西路的Boss后,他会回到传火祭祀场
之后至罗斯利克城为止没有新的事件
[阿斯特拉的安里相关]
・篝火“约露西卡教堂”内和安里对话2次,得到动作“沉静的意志”
<<之后是分歧支线,根据玩家的行动,会影响结局>>
・对篝火“约露西卡教堂”一角,拟态成雕像的巡礼者NPC・・・
※攻击一次就会解开拟态显露实体(推荐空手攻击)
・不杀害→[安里死亡路线]
※需要8个“暗穴”的火之篡夺者结局的必要条件
(在此不暴露他的实体并不影响之后通往该结局的其他条件)
・杀害→[埃尔德里奇战共斗路线]
得到“拟态”
※通往“原初之火的继承者”,或者是“传火终结”和“防火女杀害”这三个结局
同时会和隆德尔的尤利亚变为敌对关系,尤利亚相关支线无法再进展
之后至亚诺尔隆德为止没有新的事件
[卡塔利纳的吉库巴尔多相关]
・穿过篝火“街道尽头的废屋”附近的下水道,在暖炉前(银骑士的附近)和他对话,得到“原力迸射”,“吉库的酒”
・直到他睡觉为止和他对话
之后至伊鲁西路的地牢为止没有新的事件
※击败Boss后
[隆德尔的尤利亚相关]
・在传火祭祀场和她对话,得到亚诺尔隆德的相关信息
※[阿斯特拉的安里相关]中玩家选择[安里死亡路线]的情况下,从Boss房内部向亚诺尔隆德方向前进,可以推进支线
详情请参见亚诺尔隆德部分的[阿斯特拉的安里相关]
○伊鲁西路的地牢
[卡塔利纳的吉库巴尔多相关]
・得到“古老牢房的钥匙” ※罪之都的事件需要
・吉库巴尔多在巨人所在场所附近的监狱内,和他对话
之后至罪之都为止没有新的事件
○罪之都
[维恩海姆的欧贝克相关]
・从篝火“罪之都”出发,爬下内侧的梯子后下行,前往左手边的建筑物,离开毒沼,登上毒沼附近建筑物外侧的梯子
击败屋顶上的宫廷魔法师,得到“罗根的卷轴”
・回到传火祭祀场,把卷轴交给他
之后至大书库为止没有新的事件
[卡鲁拉相关]
・得到“狱卒钥匙”
・罪之都前有大量狱卒徘徊的房间内使用钥匙
・对话后,选择“救助”,“即便如此也会救助”,卡鲁拉会移动至传火祭祀场
・在祭祀场和他对话,选择“希望学习暗术”,可以向卡鲁拉购买魔法
※可以将咒术书和圣典交给他
[卡塔利纳的吉库巴尔多相关]
・从篝火“罪之都”出发,爬下内侧的梯子后下行,前往左手边的建筑物,离开毒沼,登上毒沼附近建筑物外侧的梯子
在屋顶的宫廷魔法师附近,助跑跳跃至旁边建筑物的窗户处,和他对话后得到“楔形石原盘”
・进入罪之都Boss“巨人约姆”的雾门(和吉库巴尔多共斗)
・击败Boss后,和他对话得到“吉库的酒”
・击败Boss后点燃篝火,可以入手“卡塔利纳一套”,“穿刺盾”以及“风暴支配者”
※吉库巴尔多被巨人打倒的话,装备依旧能够入手但不会有对话
※吉库巴尔多的事件要全部完成才能够触发最后的共斗
[卡塔利纳的吉库巴尔多相关]完结
更多相关资讯请关注:黑暗之魂3专题
