装甲战争车长技能效果大全(装甲战争车长技能加点)

装甲战争第三阶段测试开启了车长技能解锁到100%后又有总共能解锁12个技能,最后三个技能需要另外解锁,第十三个技能总共要280w经验,前十二个技能加起来1100多万经验。今天小编为大家带来的便是玩家“千古风流人物lb”整理分享的装甲战争车长技能效果大全,不清楚的玩家不妨点击进来看看吧。(点击图片可查看大图)
车长技能效果大全
维克多


表格中技能位置和图片中技能位置对应,只翻译了效果,后同。
桑坤
(火男,面具男)


丹麦妹子


叙利亚小哥


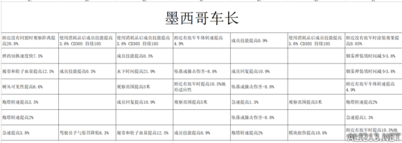
墨西哥车长


华盛顿


菲利普


新车长






最后要说的是从11级开始必须又两个同时解锁同一级技能的车长才能解锁下一级技能,这就意味着每一集会留下一个单独的车长升级不了,这样一来会有5个车长,也就是说最后能到15级的只有5个,所以一定要分配好哪个车上那个车长。
