文章资讯
《黑暗之魂3》无名王者卡位打法心得 黑魂3无名王者一阶段怎么打
《黑暗之魂3》无名王者第二阶段比较难打,许多玩家都打不过。下面小编带来“太正2014”分享的《黑暗之魂3》无名王者卡位打法心得,一起来看吧。
《黑暗之魂3》新手初期难点及小技巧分享
《黑暗之魂3》初期生存还是比较难的,没防具,没武器。下面小编带来“ID老被OOXX”分享的《黑暗之魂3》新手初期难点及小技巧分享,一起来看吧。
《黑暗之魂3》大书库钥匙获得方法一览 进入大书库
《黑暗之魂3》中大书库如何进入呢?下面小编带来“tintindekao”分享的《黑暗之魂3》大书库钥匙获得方法一览,一起来看吧。
三国志战略版荀攸阵容搭配推荐 三国志战略版荀攸阵容搭配推荐最新
三国志战略版荀攸阵容怎么组?荀攸是三国志战略版在PK赛季实装的新武将,有着强力的自带战法十二奇策以及魏五谋羁绊。那么荀攸该怎么组建阵容呢?接下来就让我们一起了解一下吧。
三国志战略版运筹决算值得换吗 三国志运筹决算给谁用
三国志战略版运筹决算值得换吗?运筹决算是三国志战略版中荀攸和张春华的传承战法。那么它有着什么样的效果,适合什么样的阵容,又值不值得兑换呢?接下来就让我们一起了解一下吧。
三国志战略版PK赛季T0阵容 三国志战略版pk赛季t0阵容排名大全最强阵容一览
三国志战略版PK赛季T0阵容有哪些?PK赛季即三国志战略版的S4赛季,那么在该环境下哪些体系是T0阵容呢?接下来就让我们来看一看S4T0阵容的战法、武将搭配推荐吧。
三国志战略版S4蜀国阵容搭配 三国志战略版s4蜀国最强阵容
三国志战略版S4蜀国怎么组队?S4赛季三势阵的大放异彩让原本被戏称为蜀国志的三国志战略版强力蜀国阵容有些疲软。那么PK赛季中蜀国阵容该怎么搭配呢?接下来就让我们了解一下S4蜀枪、蜀弓、桃园、五虎等阵容的表现吧。
三国志战略版锋矢阵怎么配 三国志战略版锋矢阵和三势阵冲突吗
三国志战略版锋矢阵怎么样?锋矢阵是三国志战略版中的常见战法之一,适用于各种单核阵容。那么锋矢阵战法该怎么搭配呢?接下来就让我们一起了解一下吧。
三国志战略版PK赛季怎么玩 三国志战略版PK赛怎么玩
三国志战略版PK赛季怎么玩?S4赛季陆逊、春华、左慈的开荒速度可以说是最快的之一,尤其上了高级地之后发育战损明显低于别的队伍。那么接下来小编为大家带来三国志战略版PK赛季陆逊核心队攻略,希望对大家有所帮助。
《黑暗之魂3》巨人尤姆剧情触发方法一览
《黑暗之魂3》巨人尤姆剧情触发方法一览
《黑暗之魂3》无名王者真实身份解析(黑暗之魂3无名王者攻略)
《黑暗之魂3》无名王者的身份大家是否了解呢。下面小编带来《黑暗之魂3》无名王者真实身份解析,一起来看吧。
《黑暗之魂3》三周目白金奖杯达成心得分享 一周目
《黑暗之魂3》中有很奖杯等待大家去达成。下面小编带来《黑暗之魂3》三周目白金奖杯达成心得分享,一起来看吧。
《黑暗之魂3》太阳王女推测心得分享 黑暗之魂3太阳王女房间
《黑暗之魂3》太阳王女是谁呢?玩家们一直在猜测。下面小编带来《黑暗之魂3》太阳王女推测心得分享,一起来看吧。
《黑暗之魂3》全直剑获得及属性补正列表
《黑暗之魂3》直剑是很实用的武器,输出高,外观也不错。下面小编带来《黑暗之魂3》全直剑获得及属性补正列表,一起来看吧。
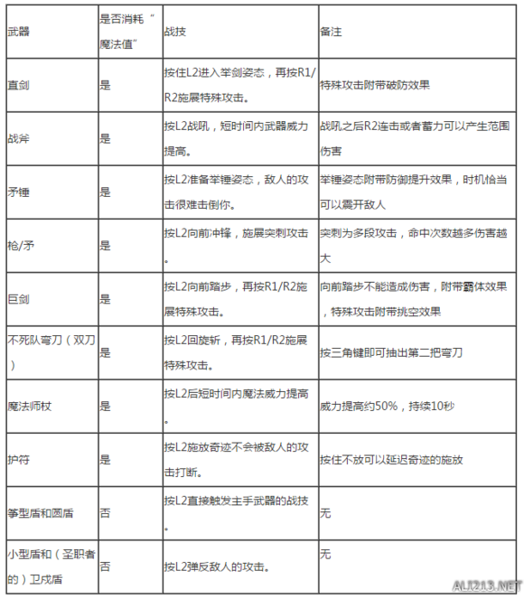
《黑暗之魂3》1.03版大剑、戟类武器属性及测评一览 熟练大剑
《黑暗之魂3》1.03版本中的大剑、戟类武器属性及实战效果如何呢?下面小编带来《黑暗之魂3》1.03版大剑、戟类武器属性及测评一览,一起来看吧。
《黑暗之魂3》套装外观图赏 黑暗之魂3套装有套装效果吗
《黑暗之魂3》大家收集了哪些套装呢,哪套更好看呢?下面小编带来“fxh8733”分享的《黑暗之魂3》套装外观图赏,一起来看吧。
《黑暗之魂3》咒术师加点配装及开荒玩法解析攻略
《黑暗之魂3》咒术师作为一个成型快且输出高的职业,可能大家对这个职业还不是很了解,今天小编带来“cbgba”分享的《黑暗之魂3》咒术师加点配装及开荒攻略,一起看吧。
《黑暗之魂3》艾尔德利奇第二阶段红色剑雨躲避技巧图文解析攻略
《黑暗之魂3》艾尔德利奇第二阶段红色剑雨怎么躲?很多玩家都卡组这里了,小编今天为大家带来的是游戏中艾尔德利奇第二阶段红色剑雨的躲避技巧,一起来看看吧。
《黑暗之魂3》NPC入侵位置及掉落一览 《黑暗之魂3》npc入侵位置及掉落一览图
《黑暗之魂3》有余烬状态后特定的地点会遭到NPC(暗灵)的入侵,当然在胜利后会获得不错装备物品奖励,今天小编带来“kpmsace”分享的《黑暗之魂3》NPC入侵位置及掉落一览,一起来看吧。
《黑暗之魂3》快速刷魂bug玩法解析攻略
《黑暗之魂3》魂是游戏里非常重要的物品,今天小编给大家带来一个非常快速刷魂的bug,一起看一下吧。
《黑暗之魂3》快速刷魂方法图文解析攻略
《黑暗之魂3》魂是贯穿游戏非常重要的一个要素,今天小编给大家带来一个非常快速刷魂的方法,一起看一下吧。
星战前夜飞船等级(星战前夜飞船等级怎么提升)
1、t1-t2-t3。每个吨位都有自己的科技等级舰船,同吨位情况下,科技等级越高,适用性越广,价格也越贵。 2、游戏以宏大的太空为背景,高度融合硬科幻元素,为玩家展现了一个自由的虚拟宇宙沙盒世界。玩家驾驶各式宇宙飞船在
王者营地怎么充值荣耀币(王者营地怎么充值荣耀币啊)
1、工具/原料:华为畅享20,EMUI10.1.1,王者营地5.65.304。 2、点击我,进入王者营地,点击下面的我。 3、点击钱包,点击上面的钱包。 4、点击充值,点击荣耀币的充值。 5、选择金额,点击确认充
《黑暗之魂3》全BOSS打法技巧解析攻略(黑暗之魂三全boss)
《黑暗之魂3》大家在BOSS攻略过程中可能并不那么顺利,总会有卡关及灰心的时候,不用着急,今天小编带来“格兰杰家的安”分享的《黑暗之魂3》全BOSS打法技巧,一起来看看吧。
《黑暗之魂3》宝箱怪打法解析攻略 黑魂3 宝箱怪怎么打
《黑暗之魂3》宝箱怪怎么打?很多玩家不会打这个怪物,今天小编给大家带来解决方法,一起看一下吧。
《黑暗之魂3》冷冽谷舞娘位置及触发方法
《黑暗之魂3》冷冽谷舞娘在什么位置?如何触发?下面小编带来《黑暗之魂3》冷冽谷舞娘位置及触发方法,一起来看吧。
王者荣耀挚爱童话天幕怎么获得 王者挚爱玫瑰有什么用
1、 具/原料:红米k30变焦版,MIUI12.2.3,王者荣耀3.73.1.8。 2、进入王者荣耀,点击商城。 3、进入商城以后,点击特惠。 4、然后在这里找到挚爱童话礼包,需要购买挚爱童话礼包。 5、最后才有
王者荣耀怎么设置后台保留语音(王者荣耀里面的语音提示怎么设置)
1、工具/原料:iPhone12,iOS15.1,王者荣耀3.65。 2、打开王者荣耀,选择开始游戏功能。 3、如图,此时点击右上角的设置功能。 4、进入之后,我们选择音效功能。 5、在音效页面中,点击开启后台保
怎样开启王者荣耀的英雄语音功能(怎样开启王者荣耀的英雄语音功能视频)
1、工具/原料:OPPOReno5,Android11,王者荣耀v3.71.1。 2、打开王者荣耀点击登录界面找到区服进入游戏。 3、进入王者荣耀后在游戏右上方找到设置图标。 4、进入设置点击音效找到英雄语音勾选开
《黑暗之魂3》罗莎莉娅和无名指剧情推测
《黑暗之魂3》冷冽谷舞娘在什么位置?如何触发?下面小编带来《黑暗之魂3》罗莎莉娅和无名指剧情推测,一起来看吧。
